2017年端午节放假通知官方
更新:2017-05-12 09:03:47 来源:思而学教育网 www.gxscse.com
2016年端午节放假时间: 为6月9日、6月10日、6月11日(星期六)放假3天。

2016年端午节放假通知范文
尊敬的家长:
您好!
我园端午节放假时间为:2016年6月9日(周四)至6月12日(周日),共四天,6月13日(周一)恢复正常上课。为了确保孩子度过一个健康、安全、有意义的节日,放假期间请留意以下几点:
1、天气转热,很多泳池和水上游乐开始启用,放假期间做好防溺水安全教育工作,不要让孩子单独玩水、游泳。
2、最近是手足口病高发期,请您培养孩子良好的饮食、卫生、作息习惯,提醒孩子多喝水、勤洗手。尽量不带孩子到人多拥挤、空气不流通的地方。
3、赛龙舟、吃粽子是端午节的传统活动,请注意孩子外出安全,粽子是不易消化的食物,让孩子适量进食,以免出现不适症状。
4、多带孩子一起参加一些有意义的劳动,既能增强孩子体质又能培养从小热爱劳动的良好品质。
yjbys预祝大家"端午节"快乐!
拓展阅读:端午节简介
端午节(英文为Dragon Boat Festival或Double Fifth Festival)又称为端阳节,为每年的农历5月初五日,在湖北、湖南、贵州、四川一带,端午节又分为大端午与小端午。小端午为每年农历五月初五,大端午为每年农历五月十五日。
时至今日,端午节在中国人民中仍是一个十分盛行的隆重节日。国家非常重视非物质文化遗产的保护,2006年5月20日,该民俗经国务院批准列入第一批国家级非物质文化遗产名录。
2009年9月30日在阿联酋首都阿布扎比召开的联合国教科文组织保护非物质文化遗产政府间委员会会议决定:中国端午节成功入选《世界人类非物质文化遗产代表作名录》。
端午节相关谚语
1、“棕子香,香厨房。艾叶香,香满堂。桃枝插在大门上,出门一望麦儿黄。这儿端阳,那儿端阳,处处都端阳。”这首童谣所唱的便是中国的传统节日"端午节"。[30]
2、蛤蟆蝌蚪躲端午。(北方)
3、有钱难买五月五日旱。(山西)
4、清明插柳,端午插艾。(北方)
5、癞蛤蟆躲不过五月五。(北京)
6、端午请菩萨,端六发乌贼。(江浙)
7、良辰当五日,偕老祝千年。(江苏)
8、端午不戴艾,死去变妖怪。(西北)
9、喝了雄黄酒,百病远远丢。(山西)
10、午时水饮一嘴,较好补药吃三年。(山东)
11、喝了雄黄酒,百病远远丢。 (山东)
12、端午节,天气热;五毒醒,不安宁。(江浙)
13、未吃端午粽,寒衣不可送;吃了端午粽,还要冻三冻。(江浙)
14、未食五月粽,被褥不甘松。未食五月粽,破裘唔甘放。未食五月粽,破裘毋甘放。未食五月粽,寒衣勿入栊。未食五月粽,寒衣未入栊。食过五月粽,寒衣收入杠,未食五月粽,寒衣不敢送。未食五月粽,寒衣不入栊,食过五月粽,不够百日又翻风。
2017年国务院关于端午节放假通知
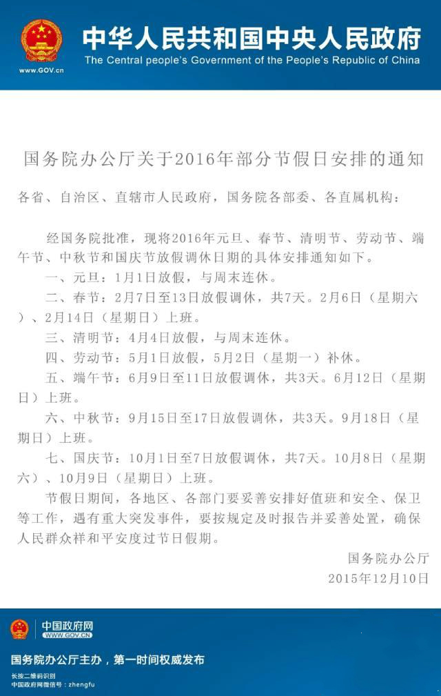
国务院办公厅关于2016年部分节假日安排的通知 国办发明电〔2015〕18号各省、自治区、直辖市人民政府,国务院各部委、各直属机构: 经国务院批准,现将2016年元旦、春节、清明节、劳动节、端午节、中秋节和国庆节放假调休日期的具体安排通知如下。 一、元旦:1月1日放假,与周末连休。 二、春节:2月7日至13日放假调休,共7天。2月6日(星期六)、2月14日(星期日)上班。 三、清明节:4月4日放假,与周末连休。 四、劳动节:5月1日放假,5月2日(星期一)补休。 五、端午节:6月9日至11日放假调休,共3天。6月12日(星期..…[详情]
2017年端午节放假安排时间表
2016年端午节放假时间安排:端午节是从2016年6月9日到11日放假,共3天假期。 6月9日(星期四,农历端午节当日)为国家法定节假日 6月11日(星期日)公休 6月12日(星期日)公休调至6月10日(星期五) 6月12日(星期日)照常上班。 端午拼假攻略:请6月6日-8日及12日4天年假,可休6月4日-12日共9天。…[详情]
2017年端午节放假通知
2016年端午节放假安排时间表: 2016年6月9日至6月11日放假公休,共3天 6月9日(星期四,农历端午节当日)为国家法定节假日 6月11日(星期日)公休…[详情]
2017年单位端午节放假通知范文,端午节是多少号
2016年单位端午节放假通知范文(1) 各位新老客户及全员同仁:…[详情]
2017年幼儿园端午节放假通知书,端午节的由来
2016年幼儿园端午节放假通知书(1) 各中小学、幼儿园、职校和直属单位: 根据市政府办公厅通知精神,2016年端午放假安排:6月9日至11日放假调休,共3天。6月12日(星期日)上课。…[详情]
2017年端午节放假通知范文模板
2016端午节放假通知范文模板【1】 各部门、各位员工: 根据《国务院办公厅公布20XX年放假安排》,结合公司的实际情况,现将端午节期间放假安排通知如下: 2016年端午放假安排:6月9日至11日放假调休,共3天。6月12日(星期日)上班。 注意事项: 1、请各部门负责人提前组织好放假前安全检查,并做好防火、防盗排查; 2、放假期间,请保持手机通讯畅通; 3、放假期间需要外出的员工请注意安全防护,避免意外事故发生。 4、公司今年的端午福利礼品是五芳斋粽子礼盒,每人一盒。 祝各位员工端午节愉快!…[详情]
2017年幼儿园端午节放假通知范本
2016幼儿园端午节放假通知范本(1) 亲爱的家长: 您好!按国家统一安排,幼教部于6月9日至11日放假调休,共3天。6月12日(星期日)正常上课。 为了让幼儿度过一个安全、健康的节日,敬请家长配合幼儿园做好安全教育,切实履行起监护孩子的重任,保证让孩子过一个愉快和有意义的假期。请您注意以下事项: 1、保持良好的生活作息制度,坚持早睡早起。 2、加强幼儿安全教育,教育幼儿不玩火、不玩电、不在马路边玩耍。 3、注意饮食卫生,不暴饮暴食。 4、春季是传染病的高发季节,一定要让孩子有充足的睡眠时间,注意房..…[详情]
2017年对客户端午节放假通知范文
2016年对客户端午节放假通知范文(1) 尊敬的经纪会员、投资者: 1、根据国务院办公厅公布的《关于2016年部分节假日安排的通知》,本中心于6月9日至11日放假调休,共3天。6月12日(星期日)恢复正常交易。 2、网上开户正常提交申请,本中心将于节后交易日办理开户审核。 3、请各经纪会员、投资者提前做好相关安排。 XXX交易中心 2016年6月17日 2016年对客户端午节放假通知范文(2) 亲爱的金粉们:…[详情]
2017年学校端午节放假安排通知范文
2016年端午节放假时间: 6月9日至11日放假调休,共3天。6月12日(星期日)上班。 学校2016年端午节放假安排通知范文(1) 各教学单位: 根据我院2016年端午节放假安排,现将2016年端午节放假时间及教学相应调整通知如下: 一、 放假时间: 2016年端午放假安排:6月9日至11日放假调休,共3天。6月12日(星期日)上课。 二、端午节假期6月9日(星期五)停课、停考。6月12日(星期日)正常上课、考试。 请各学院及相关教学单位做好教学工作安排。 特此通知。 教务处 2016年5月26日 学校2016年端午节放假安排..…[详情]
2017年幼儿园端午节放假通知怎么写
幼儿园2016年端午节放假通知(1) 亲爱的家长: 一年一度的国际劳动端午节又来临了,根据上级关于端午国际劳动节放假的通知精神,放假时间安排为6月9日至11日放假调休,共3天。6月12日(星期日)上课。在这春意盎然的季节,我们迎来了端午假期,让我们把祝福送给每一位尊敬的家长,把鼓励和祝愿送给每一位可爱的孩子。假期间,您给孩子安排了什么样的活动了呢?孩子的健康是您的关注,也是我们的牵挂,为了使您的孩子度过一个安全、愉快、健康的节日,我们已对幼儿进行过安全教育,真诚提出以下建议请您予以配合: 1.幼儿外出游玩安..…[详情]
2017年政府端午节放假通知范文
2016年政府端午节放假通知范文(1) 各县(市、区)人民政府,市人民政府各部门,各有关单位: 根据省政府办公厅通知精神,现将2016年端午节放假安排通知如下: 2016年端午放假安排:6月9日至11日放假调休,共3天。6月12日(星期日)上班、上课。 节假日期间,各单位要妥善安排好值班和安全、保卫等工作,遇有重大突发事件,要按规定及时报告并妥善处理,确保人民群众祥和平安度过节日假期。 XXX市人民政府办公厅 2016年6月1日 2016年政府端午节放假通知范文(2)…[详情]
2017年物业公司端午节放假通知
国务院办公厅关于2016年 部分节假日安排的通知 国办发明电〔2015〕18号 各省、自治区、直辖市人民政府,国务院各部委、各直属机构: 经国务院批准,现将2016年元旦、春节、清明节、劳动节、端午节、中秋节和国庆节放假调休日期的具体安排通知如下。 一、元旦:1月1日放假,与周末连休。 二、春节:2月7日至13日放假调休,共7天。2月6日(星期六)、2月14日(星期日)上班。 三、清明节:4月4日放假,与周末连休。 四、劳动节:5月1日放假,5月2日(星期一)补休。 五、端午节:6月9日至11日放假调休,共3天。6月1..…[详情]
2017年企业端午节放假通知范文
2016年企业端午节放假通知范文(1) 根据《国务院办公厅关于2016年部分节假日安排的通知》,市政府办公厅就我市2016年“端午节”放假及放假期间的安全保卫、安全生产等工作做出如下安排: 一、2016年端午节放假时间: 为6月9日、6月10日、6月11日(星期六)放假3天。 二、各企事业单位可根据生产和工作情况自行安排休息时间。 三、各单位要妥善安排好值班、安全保卫、安全生产等工作,遇有重大突发事件,要按规定及时报告并妥善处置,确保人民群众祥和平安地度过节日假期。 2016年企业端午节放假通知范文(2) 各分公司..…[详情]
2017年单位端午节放假通知范文
2016年单位端午节放假通知范文(1) 各位新老客户及全员同仁: 2016端午节即将来临,根据国家法定节假日安排及我公司之实际情况,经公司领导研究决定我公司端午节放假两天,具体安排如下: 6月9日(星期四) - 6月11日(星期天)共放假3天,6月12日(星期日)正常上班。在放假期间如有给各新老客户带来不便之处,还请详解! 温馨提示大家:在放假其间因外出人员多,请注意个人人身与财务等安全! 特此通知~ 顺祝:端午节快乐~ xxx有限公司…[详情]
2017年幼儿园端午节放假通知书
2016年幼儿园端午节放假通知书(1) 各中小学、幼儿园、职校和直属单位: 根据市政府办公厅通知精神,2016年端午放假安排:6月9日至11日放假调休,共3天。6月12日(星期日)上课。 节日期间,各单位务必认真做好值班工作,严格执行领导带班、干部24小时值班制度。坚决杜绝门卫或返聘人员代替值班和脱岗、漏岗的现象发生,切实做好安全防范及应对工作。要严格执行值班报告制度,对重大突发事件、重大疫情和灾情、校园伤害等紧急事件,要及时做好处置工作并在第一时间按规定向县教育局报告(值班电话:5,传真:5),要跟踪掌握事态进展..…[详情]
2017年微信群发的端午节祝福语
【微信群发的护士节祝福语】 端午节快到了,送你一个“艾香粽”,芳香四溢;送你一个“薄荷香粽”,凉爽夏日;送你一个“莲子粽”,身体倍棒;送你一个“火腿粽”,胃口倍好。 划龙舟,挂菖蒲,前途事业不用愁;喝黄酒,贴五毒,年年岁岁都有福;系百索,戴荷包,一生一世避邪毒;过端午,吃粽子,中华传统永长久。端午快乐。 气候在变坏,端午五大怪。棕子玩裸奔,香包谈恋爱。龙舟被山寨,雄黄酒下菜。鱼儿更奇怪,不请自己来。祝福把门开,烦恼说bye-bye!端午快乐! 爱人是路,朋友是树。有钱的时候莫忘路,有难的时候靠靠..…[详情]
2017年端午节搞笑祝福语大全
【端午节搞笑祝福语】 一粒米就是一个愿望,一个祝福。我把愿望和祝福统统都包了起来,在端午节的那一天送给你,愿你的日子像五彩线一样五彩斑斓,事业像龙舟一样永争上游。 一笼香香的粽子、一缕淡淡的清香、一心深情的祝福、一年真情的想念、一生真心的朋友。端午节到了,祝你节日快乐,全家幸福安康! 一年春事,桃花红了谁?一眼回眸,尘缘遇了谁?一句珍重,深情送了谁?又到端午,一见“粽”情,思了谁?是你!让我醉相思!祝:端午节快乐!…[详情]
2017年端午节送给客户的经典祝福语参考
【端午节送给客户祝福语】 端午节即至,希望你事业上一鸣惊人,生活上一生平安,做生意一本万利,买彩票一不小心就中大奖,端午节快乐。 五色新丝缠角粽;棕叶包着朋友情,友善关爱粽是情;门边插上艾叶香,平安健康永一生。祝端午节快乐! 老师:每一缕的阳光是我对您的祝福,每一颗星星是我看您的眼睛,每一丝雨牵着我对您深深地思念,想念你。老师,端午节快乐! 端午短信莫要藏,群众眼光贼雪亮,粽子到哪哪飘香,送你粽子短信道声:端午节,吃粽香,快快乐乐朋友莫忘。…[详情]
2017年端午节令人心动的祝福语
【端午节令人心动的祝福语】 大家都夸你敏而好学,学什么像什么,我记得那天你学刘德华唱歌,真的很像耶。端午节来了,我想你也应该给大家模仿一下屈原跳江自杀,如何? 淡淡烟雨,淡淡愁,淡淡明月,上西楼,淡淡鱼儿水中游,淡淡蝴蝶落绣球,淡淡胭脂淡淡酒,淡淡酒解淡淡愁,淡淡思念给朋友,祝端午节快乐! 五月端午到,向您问个好,不管怎样忙,粽子要吃饱!一层是祝福,二层是逍遥,好运天天有,生活步步高!事业处处顺,口味顿顿好,越活越年轻,永远无烦恼! 你温暖的笑容,是春天灿烂的阳光,让我空虚的躯壳饱满;..…[详情]
2017年五月初五端午节送祝福
【端午节祝福语大全】 五月初五是端午:粽子香,包五粮,剥个粽子裹上糖,幸福生活万年长;粽子香,粽叶长,包着幸福和吉祥;端午到,艾蒿高,过得快乐最重要! 粽子包着枣,祝你健康永不老;粽子夹着肉,愿你爱情长又久;粽子沾点糖,望你快乐幸福长,五月初五端午短信送祝福。不同的粽子有我相同的祝福:端午快乐! 叶叶层叠,好运不绝;米米紧粘,幸福绵绵;线线缠绕,快乐拥抱;水水相融,情意浓浓;粽粽连结,祝福不歇!端午佳节到,祝你节日愉快! 收到这条短信,你就是“粽”经理;阅读,你就是“粽”督;保存,你就是“粽”..…[详情]
2017年端午节送领导的祝福语
【端午节送领导的祝福语】 一句平淡如水的问候,很轻;一声平常如纸的祝福,很真;采一片清香的粽叶,包一颗香甜的粽子,装入真情的信息里,送给你:祝端午节快乐! 一丝真诚胜过千两黄金,一丝温暖能抵万里寒霜,一声问候送来温馨甜蜜,一条短信捎去我万般心意,端午节快乐! 一条短信息,祝福一串串:端午节到了,祝快快乐乐,开开心心;健健康康,轻轻松松;团团圆圆,恩恩爱爱;和和美美,红红火火! 偶尔的繁忙,不代表遗忘;夏日的到来,愿你心情舒畅,曾落下的问候,这一刻一起补偿,所有的关心,凝聚这条短信,祝端午节..…[详情]
关于描写端午节的诗句
端午从字面上还有“端五”、“重五”、“重午”等名称。“端”古汉语有开头、初始的意思,小编收集,欢迎阅读。 1、醉看葵柳怀旧事,馋思樱笋梦吾庐。向时痴绝今愁绝,自读《离骚》些老夫。——宋 高箸《重午怀旧》 2、粽团桃柳,盈门共饮,把菖蒲、旋刻个人人。 ——宋 秦观失调名《端午》词断句 3、朱颜老去,清风好在,未减佳辰欢聚。趣腊酒深斟,菖蒲细糁,围坐从儿女。还同子美,江村长夏,闲对燕飞鸥舞。——宋 晁补之《永遇乐 端午》 4、中山孺子倚新妆,郑女燕姬独擅场。——《汴..…[详情]
描写端午节的美好句子
粽子香,艾叶芳,灿烂心情赛春江;龙舟忙,喝雄黄,健康快乐好运长,小编收集描写端午节的美好句子,欢迎阅读。 …[详情]
2017年端午节是几月几号,端午节是多少号
2016年端午节时间:2016年6月9日 农历 五月初五 2016端午节高速免费吗? 根据国务院发布的2016年高速免费时间表可知,2016年高速免费时间范围为春节、清明节、劳动节、国庆节等四个国家法定节假日,以及当年国务院办公厅文件确定的上述法定节假日连休日。高速免费时段从节假日第一天00∶00开始,节假日最后一天24∶00结束(普通公路以车辆通过收费站收费车道的时间为准,高速公路以车辆驶离出口收费车道的时间为准)。 由此可知,2016年端午节假期期间高速是不免费的,各位出行的朋友们要做好相应的准备了。 端午节..…[详情]
2017年端午节高速免费时间以及拼假攻略
…[详情]
2017年端午节是哪几天放假,端午节是哪几天放假通知
2016年端午节放假安排:6月9日~6月11日 6月12日(周日)上班…[详情]
























